【申請書】臺北市長期照顧服務人員認證補換發更新「申請書」(含延展)
發佈日期:2021-03-29
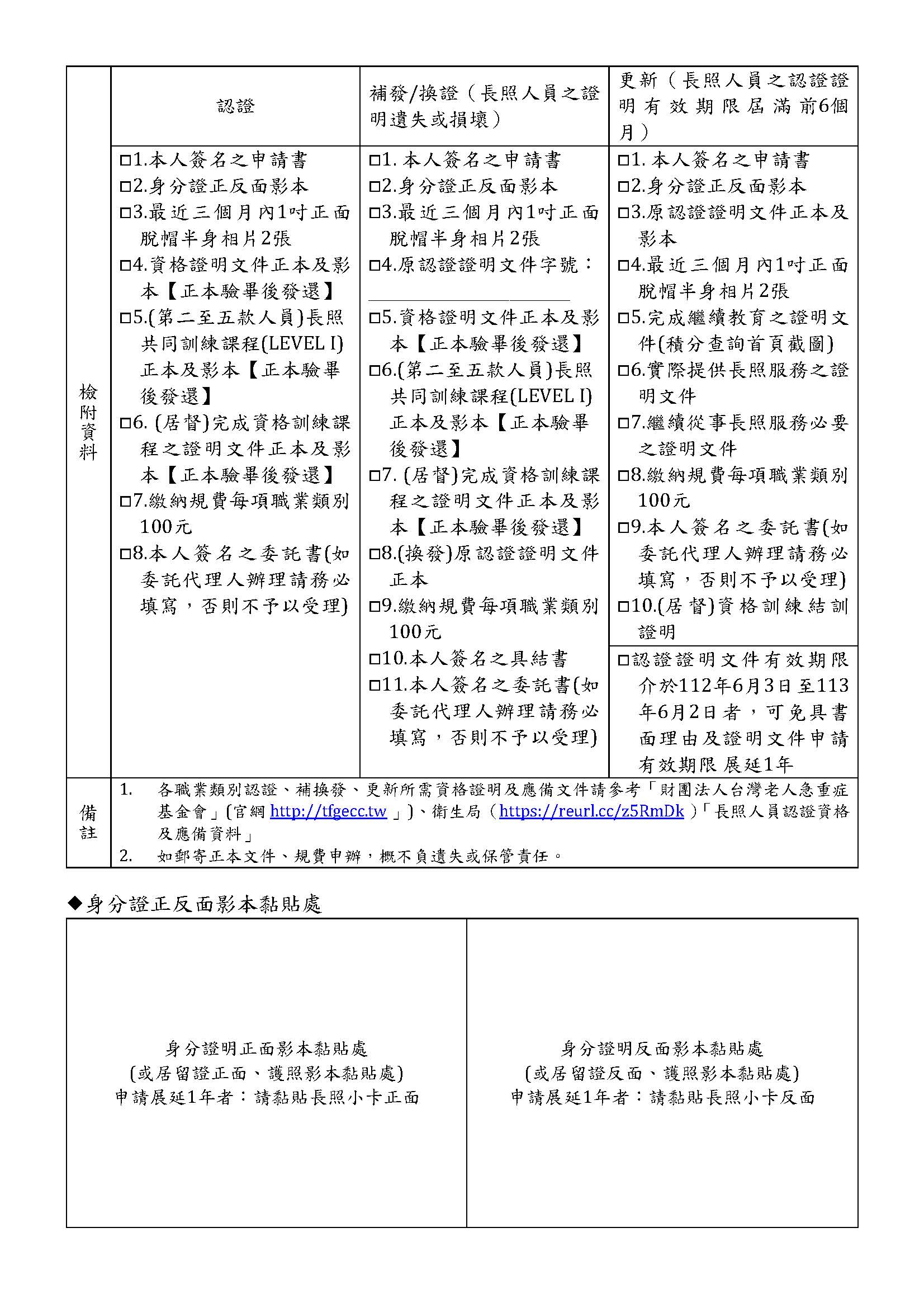
1.專供申請長照服務者使用。需要者請自行下載使用
2.長照服務證共計5大款、11類,請先閱覽「長照人員認證資格及應備資料」,攜帶相關證件到場辦理
3.「申請」及「領卡」需至少擇一親自到場,到場時請攜帶資格文件及身分證到場,以確認與影本相符。正本文件檢查後,現場歸還
_%E9%A0%81%E9%9D%A2_1.jpg)
_%E9%A0%81%E9%9D%A2_2.jpg)
2.長照服務證共計5大款、11類,請先閱覽「長照人員認證資格及應備資料」,攜帶相關證件到場辦理
3.「申請」及「領卡」需至少擇一親自到場,到場時請攜帶資格文件及身分證到場,以確認與影本相符。正本文件檢查後,現場歸還
_%E9%A0%81%E9%9D%A2_1.jpg)
_%E9%A0%81%E9%9D%A2_2.jpg)

